Solar Design 101
Solar design isn’t hard. It’s nuanced. Every project lives in engineering, interpretation, and authority. Your solar design is filtered through the preferences of the AHJ (Authority Having Jurisdiction) and the local utility company. One of the most important things when it comes to residential solar design isn’t about memorizing rules; it’s about understanding the context behind them. At Sandbox+ Solar, our solar contractors in Northern Colorado are experts in the industry and ensure each component of the solar design is completed with accuracy and intention. Keep reading to unpack the nuance behind solar panel system design!
Understanding the Basics
For residential solar in throughout the Front Range, most systems fall into a handful of major interconnection categories. These include:
- PV Breakers (load-side and line-side)
- Taps (load-side and line-side)
- Meter collar adapters (MCAs)
- And hybridized versions of the above, often incorporating production meters into the above.
Each of these pathways carries its own design implications, code considerations, and utility-specific nuances. None of the pathways are inherently complicated. But each requires understanding the rules to ensure each PV system works at their optimal performance.
The Starting Points
Main Circuit Breakers (MCBs) make the distinction between the load-side and the line-side. The Overcurrent Protection Device (OCPD) essentially prohibits too much energy from flowing in any direction before the circuit opens and halts electrical flow. It is the basis on which the National Electrical Code (NEC) is built.
PV Breaker (Load-Side)
The load-side PV breaker is the preferred interconnection type, when at all possible, for solar system designs. However, its eligibility is subject to NEC 705.12(B)(3), which states: “Where two sources, one a primary power source and the other another power source, are located at opposite ends of a busbar that contains loads, the sum of 125 percent of the power-source(s) output circuit current and the rating of the overcurrent device protecting the busbar shall not exceed 120 percent of the ampacity of the busbar.”
In real-world terms, this simplifies to the following equation for PV backfeed determination:
A(pv) ≤ 1.2 × A(bus) − A(mcb)
Meaning that our PV backfeed can be as large as 120% of the busbar rating minus the MCB rating:
A(pv) ≤ 1.2 × 200A − 150A
A(pv) ≤ 90A
Our PV backfeed could be as large as 90A and assumes interconnection on the opposite side of the busbar from the MCB. At Sandbox+ Solar, we prefer microinverters for PV system design. So, the current Enphase generation includes IQ8As, which we used in this scenario.
PV Backfeed: 21x IQ8A: 21*1.45A*1.25 = 38.1A
Note that the 1.45A is the “maximum continuous output current” (called “continuous current”.)
PV Breaker (Supply-Side)
The supply-side PV breaker, which is far less common, is NOT subject to the 120% Rule. The difference from the load-side PV breaker lies in the positioning of the MCB. The supply-side connects the inverter’s output to conductors, which is particularly important for larger solar panel installations where it might exceed the MCB capacity.
Notice in the image how the PV breaker is “ahead of” (on the service side of) the MCB. Also, notice the forked rendering of the conductors entering the MCB, which is supply-side breaker specific.
Tap (Load-Side)
Same as the supply-side tap, the load-side tap is another method of intercepting conductors in order to sidestep the 120% rule with PV systems. When considering the SST or the LST all comes down to the specifications of the solar panel installation. Sometimes one is easier for the team to install, and Sandbox+ Solar always takes the most resilient and cost-effective solution. Load-side taps (LSTs) require a minimum of 6 AWG wire from the combiner to the POI.
Tap (Supply-Side)
Sometimes, the 120% rule is simply an impossibility to utilize, or the meter main or main service solar panel is not code-compliant. In instances like these, we may opt to intercept the supply conductor entering the main circuit breaker (MCB). The wedge-shaped conversion of the conductors is a convention to represent our usage of Polaris Multitap Connectors. Supply-side taps (SSTs) require a minimum of 6 AWG wire from the combiner to the Point of Interconnection (POI).
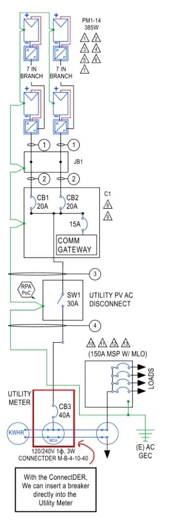
Meter Collar Adapter (Supply-Side)
Another affordable supply-side solution is the Meter Collar Adapter. In this interconnection, we inserted our PV directly into an OCPD (the breaker) within the ConnectDER. Meter Collar Adaptors require a minimum of 6 AWG wire from the combiner to the POI.
Production Meter
The Production Meter, or Prod, is a way for the utility company to monitor energy production from photovoltaics. This is the most utility-oriented piece of equipment, which is highly variable in locality. One thing to notice is the positioning of the production meter in relation to the AC disconnect. For Xcel Energy, breaker ties are utility-sided, taps are inverter-sided, and MCAs are utility-sided. Furthermore, all solar design projects with a production meter require a minimum of 6 AWG wire from the combiner to the POI.
Key Takeaways to Remember
In summary, let us consider the most basic elements:
- PV Breakers (load-side) are subject to the 120% rule and NEC 705.12(B)(3). They are the most feasible and efficient method of interconnection.
- PV Breakers (supply-side) are NOT subject to the 120% rule.
- Taps, on the supply-side and load-side, and MCAs are great alternatives when the 120% rule is out of reach. These options require a minimum of 6 AWG wire from the combiner to POI.
- Production Meters are one final wrinkle in the interconnection equation, mandated by utility companies, which also require a minimum of 6 AWG wire from the combiner to POI.
Get Started on Your Residential Solar Design
Solar design isn’t hard—it’s just very specific. Experience with interconnection, the equipment, and the jurisdictional nuance is the most important part, and Sandbox+ Solar is always willing to accommodate our PV system designs to meet each customer’s needs and goals. Knowledge sharing is a core part of our solar company’s value proposition in Northern Colorado. An informed homeowner or builder makes better decisions, asks better questions, and ends up with a better solar energy system.
















